Modelo pedagógico para la evaluación del desempeño de los profesores de educación física

Reynaldo Izquierdo Izquierdo*

Universidad de Holguín, Cuba. http://orcid.org/0000-0002-6840-1412 rizquierdo@uho.edu.cu

Miguel Angel Avila Solis

Universidad de Holguín, Cuba. https://orcid.org/0000-0003-1643-6602 maavila@uho.edu.cu

José Rafael Proenza Pupo

Corporación Universitaria Iberoamericana: Bogotá, Colombia. https://orcid.org/0000-0002-9111-581X gcacosta@gmail.com

Asdrubal Landrove Infante

Universidad de Holguín, Cuba. http://orcid.org/0009-0005-2199-7406 alandrove@uho.edu.cu

Omar Delis Prades

Universidad de Holguín, Cuba. https://orcid.org/0000-0002-2750-6066 delisprades@gmail.com

Yaimel Ramos Destrades

Universidad de Holguín, Cuba. https://orcid.org/0000-0003-2896-8040 yramos@uo.edu.cu

Autor para la correspondencia*

Recibido: 04/V/2025

Aceptado: 15/IX/2025

Publicado: 19/XI/2025

Tipo de artículo: original

Resumen: Los resultados que aparecen en este artículo están relacionados con un modelo pedagógico desde una perspectiva científica para la evaluación del desempeño profesional de los docentes de Educación Física del Municipio de Holguín, con el objetivo de mejorar este proceso. Para darle la solución se utilizaron métodos de investigación científica, entre los cuales se destacan: la modelación como procedimiento gnoseológico que se utiliza para limitar la diversidad en los fenómenos que se conocen y el sistémico estructural funcional determinando, por un lado, la estructura y la jerarquía de cada componente en el objeto y por otro, su dinámica y funcionamiento que permitieron establecer los subsistemas teóricos, metodológicos y prácticos inherentes al modelo, así como la salida en el orden práctico a través de una rúbrica evaluativa para el desempeño de los profesores de Educación Física. Este proceso, constituye un estudio necesario para crear intervenciones adecuadas y objetivas con vistas a perfeccionar el proceso de la evaluación del desempeño de estos docentes. Los resultados son confiables porque son producto de un proceso de investigación sistemático con métodos y técnicas utilizados en el control de indicadores y variables, que generan veracidad de los mismos. Constituyen un documento de orientación para los profesores de Educación Física, así como todo el personal directivo que ofrece criterios evaluativos del docente.

Palabras clave: Modelo pedagógico; evaluación del desempeño profesional; profesor de Educación Física

Pedagogical model for the evaluation of the performance of physical education teachers

Abstract: The results presented in this article are related to a pedagogical model from a scientific perspective for the evaluation of the professional performance of Physical Education teachers in the Municipality of Holguín, with the objective of improving this process. To provide the solution, scientific research methods were used, among which stand out: modeling as a gnoseological procedure used to limit diversity in phenomena being studied, and the structural-functional systemic approach, determining, on one hand, the structure and hierarchy of each component in the object and, on the other, its dynamics and functioning. These methods allowed for the establishment of theoretical, methodological, and practical subsystems inherent to the model, as well as a practical output through an evaluative rubric for the performance of Physical Education teachers. This process constitutes a necessary study for creating adequate and objective interventions aimed at perfecting the performance evaluation process for these teachers. The results are reliable because they are the product of a systematic research process with methods and techniques used in controlling indicators and variables, which generate their veracity. They constitute a guiding document for Physical Education teachers, as well as all managerial staff who provide evaluative criteria for teachers.

Keywords: Pedagogical model; professional performance evaluation; physical education teacher

Modelo pedagógico para a avaliação do desempenho dos professores de educação física

 

Resumo: Os resultados apresentados neste artigo estão relacionados com um modelo pedagógico numa perspetiva científica para a avaliação do desempenho profissional dos professores de Educação Física do Município de Holguín, com o objetivo de melhorar este processo. Para fornecer a solução, foram utilizados métodos de investigação científica, entre os quais se destacam: a modelação como procedimento gnoseológico utilizado para limitar a diversidade nos fenómenos estudados e a abordagem sistémica estrutural funcional, determinando, por um lado, a estrutura e a hierarquia de cada componente no objeto e, por outro, a sua dinâmica e funcionamento. Estes métodos permitiram o estabelecimento de subsistemas teóricos, metodológicos e práticos inerentes ao modelo, bem como uma saída prática através de uma rubrica avaliativa para o desempenho dos professores de Educação Física. Este processo constitui um estudo necessário para a criação de intervenções adequadas e objetivas com vista ao aperfeiçoamento do processo de avaliação do desempenho destes professores. Os resultados são fiáveis porque são produto de um processo de investigação sistemático com métodos e técnicas utilizados no controlo de indicadores e variáveis, que geram a sua veracidade. Constituem um documento orientador para os professores de Educação Física, bem como para todo o pessoal diretivo que fornece critérios avaliativos para o professor.

Palavras-chave: Modelo pedagógico; avaliação do desempenho profissional; professor de Educação Física

Introducción

Uno de los principales elementos para perfeccionar el sistema educativo actual es la preparación y evaluación de los profesionales de educación física con el fin de elevar la calidad de la función que desempeña el profesor en las aulas y dentro del resto de la comunidad educativa. La evaluación del desempeño profesional es una necesidad para el control, perfeccionamiento, desarrollo y la superación de cualquier especialista.

De acuerdo con Vaillant (2016), la Educación Física (EF) en la actualidad se ha convertido en una disciplina educativa en la que se imparten conocimientos sobre habilidades motrices; así como también, coordinación y acondicionamiento del cuerpo humano y el deporte. No obstante, para que esto se dé, es necesario que la institución educativa cuente con un docente preparado pedagógicamente para esta labor (Gutiérrez, 2010). Es así que, dentro del ámbito académico, tiene una relevancia importante gracias a los beneficios que ofrece para el desarrollo motriz y cognitivo de los alumnos.

Se tienen en cuenta a Herrera et al. (2018), quienes en el Ecuador abordan que las transformaciones educativas han ido avanzando hasta llegar a establecer cambios positivos en cuanto a calidad educativa en los diferentes niveles educativos; y, por consiguiente, en las respectivas asignaturas que integran los currículos docentes.

En tanto que Gutiérrez (2010), Gálvez y Milla (2018), y Cruz et al. (2020), manifiestan que a medida que pasa el tiempo, el perfil profesional solicitado de la persona encargada de preparar a los alumnos en EF ha pasado, de ser un instructor de gimnasio o ex deportista, a un profesional preparado académicamente y con la experiencia necesaria en acondicionamiento físico, destrezas motoras y deportes que proporcionen un adiestramiento integral y resultados efectivos en la preparación física de los alumnos.

De acuerdo con Sánchez et al. (2017), a través de este proceso de superación se realiza una evaluación a los docentes de las instituciones públicas y privadas con el propósito de conocer el desempeño profesional y académico y sobre la base de los resultados, mejorar el sistema integral de la educación a nivel nacional e internacional. Cabe recalcar que esta evaluación se realiza todos los años.

Estos cambios han obligado a los profesores a adaptarse tanto a nivel personal como pedagógico para satisfacer las nuevas tendencias en educación y formación estudiantil, ausentes en años anteriores (Krapp et al., 2019).

Por consiguiente, los procesos de evaluación del desempeño de los profesores dentro de las clases son poco habituales, lo que realmente sorprende mucho; ya que este proceso es un factor preponderante en la vida profesional del docente, donde los elementos de una excelencia pedagógica se focalizan en la participación, la comunicación, el liderazgo, y la planificación de los procesos pedagógicos que son factores esenciales para lograr las condiciones favorables y optimizar las metodologías desarrolladas dentro de las clases.

Según Gomes y Carreiro (2025), el desempeño profesional en EF desde el paradigma de la enseñanza eficaz, se manifiesta en la intervención pedagógica responsable del profesor a partir de elegir, identificar y definir las tareas que los alumnos deben ejecutar. El profesor de EF debe dominar la técnica de cada deporte para ofrecer demostraciones óptimas o cercanas, pero es crucial que abandone los métodos directivos y analíticos, transformando la actividad en una práctica de placer para el estudiante.

De este modo, los alumnos muestran el interés por la EF el que debe ir creciendo a medida que las actividades se aparten del mundo repetitivo, sin opciones para poder construir su propio conocimiento; que aproveche sus potencialidades para establecer intercambios. Lo anterior propicia un clima favorable para la obtención de conocimientos teóricos, cuando el profesor es capaz de establecer relaciones afectivas con los estudiantes cuya solución estimule el desarrollo de habilidades.

En el Sistema Nacional de Educación en Cuba, la EF se rige por objetivos específicos y se encuentra presente en todos sus subsistemas. En este sentido, la evaluación del desempeño de los profesores se corresponde con las políticas y normas del Instituto Nacional de Deportes, Educación Física y Recreación (INDER), respaldada por las resoluciones conjuntas con el Ministerio de Educación (MINED), en particular la 160/2014, para atender el cumplimiento de las funciones del puesto de trabajo docente, deportivo y recreativo de estos profesionales; lo que ofrece singularidad al proceso de su evaluación del desempeño  profesional.

En esta dirección, a decir de McLennan y Thompson (2015),

“La educación física en la escuela y en todas las demás instituciones educativas es el medio más efectivo para dotar a todos los niños y jóvenes de competencias, aptitudes, actitudes, valores, conocimientos y comprensión para su participación en la sociedad a lo largo de la vida.” (p.7)

La EF es una de las asignaturas que reciben los estudiantes desde que se inician en la educación primaria hasta el segundo año de los estudios universitarios. Su misión social está dirigida a educar el soma, formar docentes integrales que respondan a su compromiso de desarrollo social y humano, inculcar en los estudiantes un estilo de vida saludable y activo para perfeccionar habilidades motoras y comprender la importancia de comer nutritivamente.

Al realizar el estudio diagnóstico se detectaron las siguientes insuficiencias: 

• Se aprecia que no existe sistematicidad para ofrecer criterios evaluativos durante los cortes establecidos por la Resolución Ministerial 160/2014 lo que impide en alguna medida, un seguimiento a las limitaciones detectadas en el docente en cada periodo.

• Las mayores limitaciones ofrecidas por los jefes de Cátedras de los Combinados Deportivos en el proceso evaluativo del desempeño profesional del profesor de EF, es la excesiva cantidad de escuelas, lo que impide la supervisión educativa del proceso de evaluación del desempeño de los profesores de EF escolar.

• En los certificados de evaluación de los profesores de Educación Física se detallan problemas que se presentan en los docentes

• Las recomendaciones ofrecidas como resultado de la evaluación del desempeño son imprecisas por lo que no propician un enfoque proyectivo que testifique el logro de mejoras en su ejercicio profesional

• En los planes individuales de los docentes, no siempre se determinan los objetivos que se deben lograr, por lo que el resultado de una supervisión educativa, específicamente de una clase pudieran ser las insuficiencias determinantes en el certificado de evaluación

• Se aprecia limitada correspondencia entre las funciones del puesto de trabajo de los docentes de EF y el contenido de la evaluación de su desempeño

De ahí que se hace necesario diseñar un Modelo Pedagógico que sustente de manera científica, conceptual, objetiva, coyuntural e incluyente el proceso de evaluación del desempeño de los profesores de Educación Física.

Métodos

El presente trabajo parte de un alcance de investigación correlacional y explicativa, con un enfoque mixto y diseño pre experimental. La investigación se realizó desde septiembre del 2024 hasta febrero del 2025 con una población de 100 profesores de EF del municipio de Holguín. Se seleccionaron como muestra, de manera aleatoria 80 profesores, que representan el 80%.

Los métodos utilizados para la fundamentación teórica incluyeron el analítico-sintético, el hipotético-deductivo y el inductivo. En la etapa de diagnóstico empírico, para evaluar el desempeño profesional de los profesores de EF a través de sus clases y el control metodológico, se aplicó la observación no estructurada. Para profundizar en las concepciones teóricas del objeto, analizando las regularidades, principales categorías, y resultados investigativos, se emplearon, métodos teóricos.

Finalmente, para la recolección y análisis de datos numéricos, se aplicaron métodos empíricos, matemáticos y estadísticos, incluyendo entrevistas, encuestas, revisión de documentos a metodólogos y profesores de esta asignatura, con el objetivo de determinar su nivel de conocimientos y habilidades.

Resultados

En este apartado se hace referencia a las principales consideraciones de la información recopilada con la aplicación de los instrumentos; tanto de manera cualitativa como cuantitativa. Al respecto, la encuesta aplicada tuvo como objetivo conocer el estado actual de la evaluación del desempeño de los profesores de EF. Derivaron de la misma las siguientes limitaciones a través de la triangulación metodológica:

• Se aprecia insatisfacción por parte de un 80 % de los docentes objeto de análisis, con respecto al proceso de evaluación de su desempeño. Los principales testimonios están referidos a que el directivo que evalúa es muy superficial, esquemático y no está preparado por lo que la evaluación no es un reflejo del trabajo realizado y no constituye un instrumento para su mejora profesional.

• Se considera limitado el análisis y discusión del contenido de la evaluación del desempeño de los profesores de EF, en el periodo de trabajo anterior, con el objetivo de convenir y plasmar las recomendaciones señaladas, en forma de acciones a cumplimentar, en el próximo periodo de trabajo.

• Insatisfacción de los docentes (60%) al no tener en cuenta en su evaluación, los resultados de las diferentes visitas que le fueron realizadas durante el proceso docente educativo de la EF. Aspecto que fue verificado en las escuelas al no presentar evidencias de las visitas realizadas por los directivos que aportan criterios a la evaluación del desempeño de los profesores.

Discusión

Para el estudio del modelo pedagógico como aporte científico, se determinan de manera sintetizada aquellas ideas y definiciones tanto generales y particulares, así como las estructuras y procederes, que desde una perspectiva científica han de guiar su elaboración.

El proceso de evaluación del desempeño profesional del profesor de EF, puede ser representado y explicado a través de un modelo pedagógico diseñado a partir del método de la modelación y el sistémico estructural funcional, por lo que la particularidad de esta investigación se centra en el diseño del mismo. Para modelar el proceso de evaluación del desempeño profesional de este profesor se procedió a determinar sus fundamentos teóricos y metodológicos. Se determinaron las premisas y principios, elementos estructurales y funciones, así como los componentes esenciales.

Los modelos se clasifican según su naturaleza en: didáctico, pedagógico y educativo. El que aporta la presente investigación es un modelo pedagógico. Son varios los autores que definen el modelo pedagógico y determinan sus componentes, entre los que se encuentran Marimón y Guelmes (2003), Guelmes y Carballo (2017), Pérez et al. (2020), Hernández et al. (2022) y Torres et al. (2023).

Para el diseño del modelo para la evaluación del desempeño del profesor de EF se tuvieron en cuenta los criterios de Correa y Pérez (2022) quienes consideran que “un modelo pedagógico es una representación de los procesos y prácticas que fundamentan el quehacer presente y prospectivo de una institución educativa, el cual se fundamenta en una u otra perspectiva teórica”. (pp. 131)

A partir del estudio epistemológico realizado, los autores de la presente investigación asumen que los modelos pedagógicos se caracterizan por:

- Representar de forma indeterminada y sintetizada un determinado proceso de la realidad pedagógica

- Evidenciar nuevas relaciones entre los componentes que forman parte del objeto de estudio

- Mejorar un proceso de carácter pedagógico, a partir de su concreción práctica, con un carácter dialéctico

- Correlación con una necesidad histórica social concreta

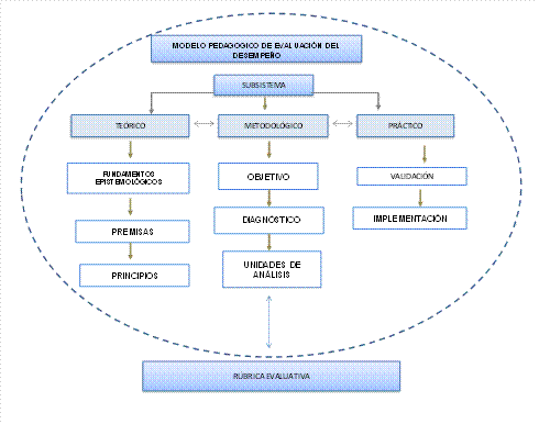
La figura 1 ilustra lo anterior.

Figura 1.

Modelo pedagógico para la evaluación del desempeño profesional de los profesores de Educación Física


Componente metodológico del modelo pedagógico

Etapa 1 Planificación de la evaluación de los profesores de EF

1.  Determinación de las dimensiones, indicadores, descriptores y escala de evaluación del desempeño de los profesores de EF

2.  Preparación del personal directivo que ofrece criterios al certificado de evaluación

3.  Preparación de los profesores de EF que serán objeto de evaluación para la confección de su plan de trabajo individual, sobre la base de las diferentes unidades de análisis descritas en la rúbrica evaluativa

Pasos a realizar

• Elaborar un cronograma para la evaluación del desempeño de los docentes

• Ofrecer superación necesaria y pertinente a todo el personal administrativo que ofrece criterios al certificado de evaluación de los profesores de EF, además de establecer los objetivos de la evaluación, la que debe incluir las siguientes unidades de análisis:

• Actividad laboral comunitaria del profesor

• Actividad laboral institucional y relaciones interpersonales

• Relación alumno-profesor durante el proceso enseñanza-aprendizaje

• Actividad investigativa y de superación

• Trabajo político-ideológico y de formación de valores

El director de la institución educativa como ente jerárquico y de conjunto con el personal que ofrece criterios al certificado de evaluación, elaborará un cronograma con todas las actividades centrales a realizar en el período evaluativo y la fecha de realización.

Otro de los aspectos a destacar y que garantizará el crecimiento o detrimento del desempeño profesional del profesor de EF, es que debe tener presente los señalamientos y recomendaciones del periodo anterior evaluado, lo que permitirá la elaboración de su plan de trabajo individual.

Etapa 2. Seguimiento al desempeño profesional de los profesores de EF

Pasos a realizar

• Realizar cortes parciales para ver cómo va el complimiento de los objetivos del plan de trabajo individual

• Accionar sobre las limitaciones detectadas en el corte evaluativo de forma clara y precisa de forma tal que el desempeño profesional del profesor de EF conduzca a una mejora continua

El período de evaluación del desempeño profesional del profesor se efectuará en cortes parciales y controles mensuales, de acuerdo con las prioridades del plan de trabajo individual de cada docente en su corte semestral. Esto permitirá adoptar decisiones adecuadas para el cumplimiento de las actividades y resultados programados en el curso. Es por ello que la observación del desempeño del docente durante esos períodos facilitará las evaluaciones anuales en el período establecido, según la resolución vigente.

El desempeño del profesor es analizado en correspondencia con los objetivos determinados en su plan de trabajo anual. Se realizarán las observaciones pertinentes para el cumplimiento del 100% de dichos objetivos y funciones.

Etapa 3. Desarrollo de la evaluación a los docentes

Pasos a realizar

• Recogida de las autoevaluaciones por parte del personal administrativo, siempre teniendo presente la rúbrica evaluativa creada al efecto

Análisis y discusión de los resultados de las evaluaciones individuales con los profesores de EF

• Firmar las evaluaciones por las partes que corresponden

El profesor deberá realizar su autoevaluación basándose en el cumplimiento de los objetivos plasmados en su plan de trabajo, teniendo en cuenta las unidades de análisis que tributan a los objetivos del periodo y otros aspectos de interés institucional. Paralelamente, se recogerán las opiniones pertinentes de las personas que aportan criterios al certificado de evaluación de dicho profesor.

El directivo encargado para realizar las evaluaciones tendrá en cuenta: los resultados principales del trabajo contenidos en su plan de trabajo individual. Basado en las etapas anteriores, elabora el documento final de la evaluación, e indica las recomendaciones que deberá cumplir el trabajador en la próxima etapa para mejorar su desempeño. Como conclusión, determina la evaluación del profesor en el documento del desempeño anual de los profesores.

Los resultados de la evaluación se discuten con cada profesor, comenzando por el análisis del cumplimiento de las recomendaciones dejadas en el desempeño anual anterior y de cada uno de los indicadores, suscriptores, así como su escala de desempeño propuestas en la rúbrica evaluativa establecida como salida práctica del modelo pedagógico elaborado.

Conclusiones

El modelo pedagógico realizado para conocer la Evaluación del desempeño profesional de los profesores de EF, se sustenta en relaciones de interdependencia, comunicación y subordinación entre sus subsistemas, componentes y elementos que posibilitaron su aplicación en la práctica social de esta disciplina y el logro de los objetivos propuestos.

Con la propuesta se demostró la necesidad de la aplicación de un modelo pedagógico  para la evaluación del desempeño de los profesores de EF del municipio de Holguín, pues presentaron deficiencias tanto en lo teórico como en lo práctico, para lograr un proceso evaluativo acorde a los momentos actuales, con elementos para su aplicación en la práctica social de esta disciplina y el logro de los objetivos propuestos, con vistas a perfeccionar el proceso de la evaluación del desempeño profesional de los mismos.

Referencias bibliográficas

Correa, D. y Pérez, F. A. (2022). Los modelos pedagógicos: trayectos históricos. Debates por la Historia, 10(2), 125-154. https://www.scielo.org.mx/scielo.php?pid=S2594-29562022000200125&script=sci_abstract

Cruz, Y., Hincapie, D. y Rodríguez, C. (2020). Profesores a prueba: claves para una evaluación docente exitosa. https://doi.org/10.18235/0002149

Gálvez, E. y Milla, R. (2018). Evaluación del desempeño docente: Preparación para el  aprendizaje de los estudiantes en el Marco de Buen Desempeño Docente. Propósitos y Representaciones, 6(2), 407-452. https://dialnet.unirioja.es/servlet/articulo?codigo=6725702

Gomes, L. y Carreiro da Costa, F. (2025). Enseñanza de calidad en Educación Física, deportes y actividades físicas. La necesidad de una visión humanista. Retos, 66, 428–438. https://doi.org/10.47197/retos.v66.107951  

Guelmes, E. L. y Carballo, M. (2017). Reflexiones actuales en torno al camino metodológico en las investigaciones pedagógicas. Revista Universidad y Sociedad, 9(3), 290-299. http://scielo.sld.cu/scielo.php?script=sci_arttext&pid=S2218-36202017000300045&lng=es&tlng=es

Gutiérrez, E. I. (2010). Un modelo de evaluación del desempeño docente que contribuye en la mejora de la calidad de los servicios educativos.

Hernández, Y., Avila, M. A. y Sivila, E. (2022) Estrategia pedagógica para compensar las adicciones tecnológicas desde la Educación Física en Secundaria Básica. Olimpia: Publicación científica de la facultad de cultura física de Granma, 19(1) https://portal.amelica.org/ameli/journal/429/4292710012/html/

Herrera, V. H., Tocto, J. G., Lomas, P. L. y Mazón, O. D. (2018). Currículo, evaluación y calidad en educación física: retos y prospectivas en el contexto ecuatoriano. Olimpia: Publicación científica de la facultad de cultura física de Granma, 15(47), 47-56. https://dialnet.unirioja.es/servlet/articulo?codigo=6353163

Krapp, R., Oliveira, G., Vaz, M. P., Both, J. y Folle, A. (2019). Evaluación de la satisfacción laboral de profesores de Educación Física. Pensar en Movimiento: Revista de ciencias del ejercicio y la salud, 17(2), e39459. https://dx.doi.org/10.15517/pensarmov.v17i2.39459

Marimón, J. A. y Guelmes, E. A. (2003). Aproximación al modelo como resultado científico. Centro de estudios de Ciencias Pedagógicas ISP Félix Varela.

McLennan, N. y Thompson, J. (2015). Educación Física de Calidad: Guía para los responsables políticos. Ediciones UNESCO. https://www.google.com/url?sa=t&source=web&rct=j&opi=89978449&url=https://unesdoc.unesco.org/ark:/48223/pf0000231340

Ministerio de Educación. (2014). Resolución Ministerial 160/2014. Metodología para la Evaluación de los Resultados del Trabajo del Personal Docente. https://siteal.iiep.unesco.org/pt/node/4015  

Pérez, K., Coaguila, L. M. y Varela, L. J. (2020). La evaluación del desempeño cognitivo de los escolares primarios en la comprensión de problemas aritméticos. Varona, Revista Científico Metodológica, (71), 71-76.  http://scielo.sld.cu/scielo.php?script=sci_arttext&pid=S1992-82382020000200071&lng=es&tlng=es

Sánchez, H., López, A. y Espinoza, D. (2017). Modelo de Evaluación Docente. (Primera ed.). Publicaciones INEVAL.

Torres, R., Rabelo, M. y Cardoso, L. (2023). La educación avanzada referente del desempeño pedagógico en la carrera de Educación Física en Angola. Varona. Revista Científico Metodológica, (76). http://scielo.sld.cu/scielo.php?script=sci_arttext&pid=S1992-82382023000100019&lng=es&tlng=es

Vaillant, D. (2016). Algunos Marcos Referenciales en la Evaluación del Desempeño Docente. Revista Iberoamericana De Evaluación Educativa, 1(2). 7-22  https://www.researchgate.net/publication/40836204_Algunos_Marcos_Referenciales_en_la_Evaluacion_del_Desempeno_Docente

Conflicto de intereses

Los autores declaran que no existe conflicto de intereses.

Declaración de contribución de autoría

Reynaldo Izquierdo Izquierdo: Redacción del artículo y análisis de los resultados.

José Rafael Proenza Pupo: Estructura gráfica del modelo pedagógico. Redacción del artículo.

Miguel Angel Avila Solis: Fundamentación teórico metodológica del modelo pedagógico para la evaluación del desempeño del profesor de Educación Física.

Asdrubal Landrove Infante: Asesoría técnica. Fundamentación teórico metodológica.

Omar Delis Prades: Estructura y análisis de los resultados.

Yaimel Ramos Destrades: Redacción del artículo y análisis de los resultados.